
Objetivo
El objetivo consiste en diseñar y crear una fuente de alimentación dual regulable que sirva como fuente de laboratorio. La fuente deberá incluir un display LCD para mostrar el voltaje y corriente suministrado tanto en la parte positiva, negativa y combinada.
El display LCD se controlara con un PIC 18F690 que también se encargara de medir el voltaje e intensidad, incluye un circuito que amplificará las medidas de intensidad.
Para la realización del proyecto se utilizara una carcasa metálica a la que la faltan las tapas trasera y delantera, las cuales se diseñaran y se imprimirán en plástico. Como se apreciará en las fotos, el panel frontal es actualmente de cartón para pre visualizar la distribución de los componentes externos.
El transformador está contenido en la caja, puede suministrar 3A a +/-36V en alterna. Debido a este amperaje, la fuente incorporara un fusible.
Circuitos del proyecto
El proyecto consta de 2 PCB: La Placa reguladora de tensión y la placa de control del LCD.
Los circuitos están realizados de forma artesanal con el método de la plancha, la calidad en el acabado es muy inferior a la que se conseguiría con una insoladora como la que estoy construyendo en: https://diariodeunloco.org/2021/06/11/insoladora/
- Placa reguladora de tensión (PCB de potencia):
Contiene los componentes de la parte de potencia: rectificador, filtros de rectificado, filtros de entrada, los integrados de regulación de tensión (uno de 5V, ajustable + 1,23-36V y ajustable negativo -1.23-36V), potenciómetros para regular la tensión, los filtros de salida, resistencia para medir intensidad, diodos led y conectores para lecturas de tensión e intensidad.

Componentes de la PCB de potencia. 
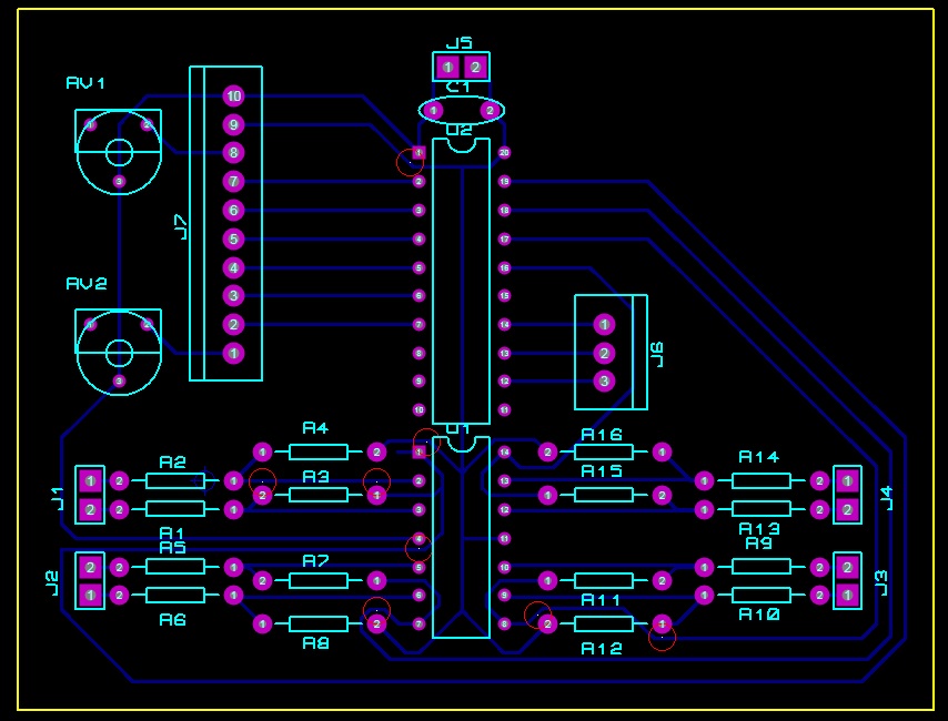
Pistas de la PCB de potencia.
- Placa de control del LCD (PCB de control):
Contiene los conectores necesarios: entradas de corriente, entradas de medidas de voltaje e intensidad, reguladores del panel LCD (contraste y brillo), las salidas del LCD, incorpora también un amplificador operacional para mejorar la resolución en las señales de intensidad.

Componentes de la PCB de control. 
Pistas de la PCB de control.
En la imagen se pueden ver las modificaciones realizadas desde la primera versión. La versión final se realizara con la insoladora.
Diseño en Proteus
- PCB de potencia:

Esquema de la PCB de potencia. 
Ruteado de la PCB de potencia. 
Simulación de los componentes de la PCB de potencia.
Se puede ver como los componentes simulados no son los mismos que los componentes reales. Como la librería de Proteus es limitada, y diseñar a mano componentes es largo he usado componentes que fueran representativos en cuanto a la separación y grosor de los pins.
Esto tiene el problema de que los componentes reales puedan interferir físicamente unos con otros. Para solucionarlo imprimí el circuito en una hoja de papel y coloque los componentes en su sitio y modificando el diseño de forma correspondiente.

- PCB del LCD:

Esquema de la PCB de control. 
Ruteado de la PCB de control. 
Simulación de los componentes de la PCB de control.
Finalmente, la impresión en papel de las pistas de la PCB de control.

Conexiones

El cable rojo y negro corresponde a los 5V y masa respectivamente.
Los cables amarillos se usan para medir el amperaje de cada salida. Miden el voltaje de cada una de las resistencias de 0.1 Ohm conectadas en serie. Luego el micro-controlador transforma la medida al valor correspondiente en amperios para mostrarla.
Los cables azules son las medidas de tensión. Como todos los voltajes y PCB utilizan la misma masa solo es necesario un cable por fase.

Las dos PCB conectadas y montadas en la carcasa. 
Cableado de los componentes externos
antes de montar el panel frontal.
Proyecto Actualmente

Vista exterior de la fuente. 
Detalle del cableado interior.
Actualmente la fuente puede suministrar potencia y puede regularse en voltaje. En la imagen anterior se aprecia como las medidas de intensidad son irreales. Esto es debido, presuntamente, a un fallo con el circuito de amplificación pendiente de solucionar.
Futuro del proyecto
Diseñar e imprimir las tapas delantera y trasera en PLA. El diseño incluirá rejillas para mejorar la ventilación pasiva y la posibilidad de incorporar un ventilador.
Corregir un problema de diseño en la PCB de control del LCD, el amplificador no funciona como debería, no muestra los valores de intensidad correctos. Hay que corregir este fallo e imprimir la nueva placa.
Pese a estos problemas, la fuente funciona perfectamente, lo único que no mide la intensidad correctamente como se puede ver en las imágenes, aunque si lo hace con el voltaje.
Una evolución de este proyecto, aunque tendría que cambiar el proyecto completamente por lo que será un proyecto independiente, seria realizar una fuente de alimentación con el transformador y el rectificador integrado en el conjunto. Para ello utilizare la tecnología de las fuentes de alimentación conmutadas, para reducir el tamaño del transformador necesario.